Entering International Sales Order

Entering International Sales Order

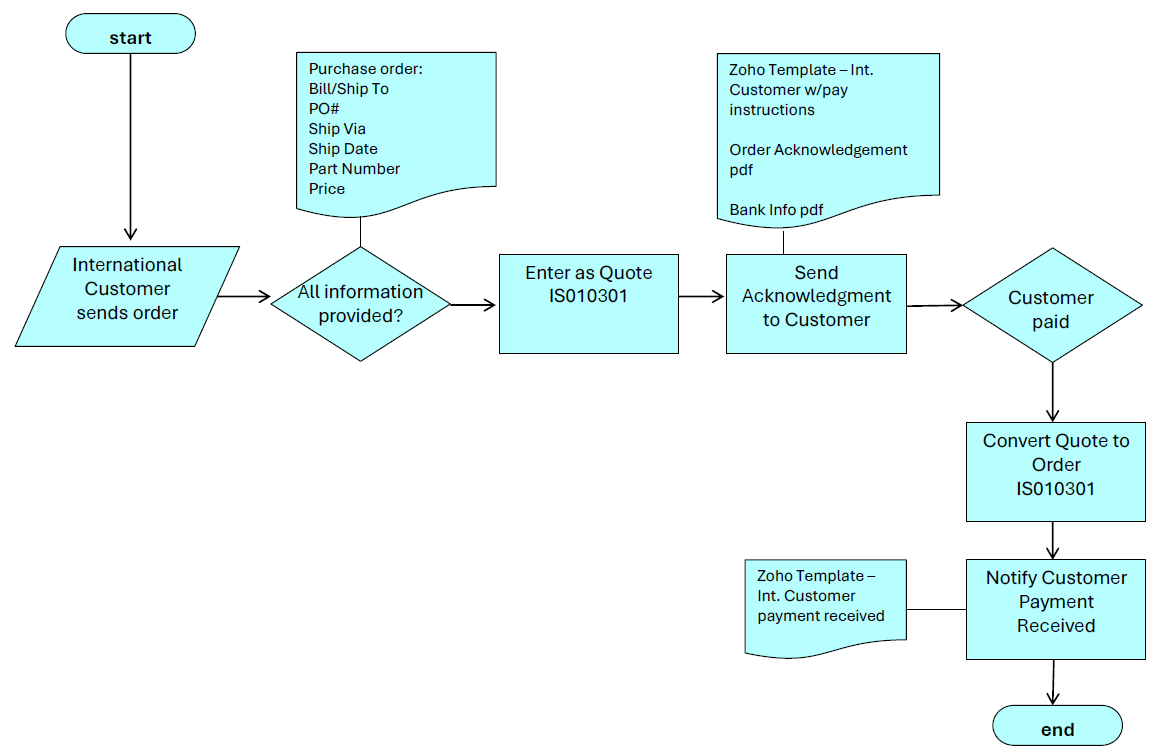
Workflow: 


Process: 



**Because there is higher risk with international orders, payment must be received before sales order is entered into system. This is to limit risk of special parts being ordered but never shipping due to lack of payment. Exceptions must be approved by Sales Manager or General Manager. To capture the sales request while waiting for the payment, enter order as a QUOTE. Then, once payment received, quote can be converted to sales order.

SOUTHWARE STEPS

Select Inventory/Sales Series (IS), Sales Processing (01), Sales Quotes (03), Create Quote/Turn Quote into Order (01). You can also enter from any menu the numerical address IS010301.

This will open the following screen.


Field 1 - Order#: hit enter – this will auto-assign order number      

Field 2 - Quote Type: R Quote a Regular Sales Order

Field 3 - Date: Autofills with today’s date

Field 4 - Cust #: if not known, use F3 to search for number

Field 5 – Bill To: confirm this matches the PO

Field 6 - Cust PO #: customer provided (we must have PO# from customer)

Field 9 – Ship to: confirm this matches the PO

Field 10 - Ship Via: confirm this matches the PO – we do not give free freight

Field 11 - Sched Date: Due date on PO. If ASAP, then hit Enter and today’s date will populate

 

Enter through until Sales Order # has been assigned.

Do you want to add extended data? Yes – if you have zoho ticket, add to Non-Print Notes in XD

The line item entry will then open.

Field 20 - Item #: Enter the part number that needs added

            Loc: NPO

Field 21- Desc: Autofills

Field 22- U/M: Autofills – hit enter

Field 24 – Qty: Enter qty from PO

Field 25 - Price: Autofills – hit enter. Contact customer with any pricing variance between SW and their PO. This contact can happen when order acknowledgment is sent.

 

Once finished entering order, click Exit (or F8) to go to payment screen

Field 31 Misc Charge – add freight charge (POF) if any. If customer is handling freight then $0. Also, make sure that you have the correct ‘ship via’ selected on the header screen.

Click Exit to complete the order.

Print Order Acknowledgment to PDF

 

**Send both order acknowledgement along with bank information to customer regarding payment needed to process. There is a template in Zoho to fill out for international quote/orders. No credit card for international. Wire or PayPal only.

 


*Original article date: July 2024